
近日,公司郭硕课题组基于前期研究基础,与上海有机化学研究所薛小松研究员和四川大学章炜研究员等人在Journal of the American Chemical Society发表论文Radical 1,3-Difunctionalization of β,γ-Unsaturated Ketones via Concomitant 1,2-Carbonyl Migration: An Entrance toβ-SF5-/β-CF3SF4Ketones》,他们合作开发了一种无需金属参与的光诱导反应,通过β,γ-不饱和酮的1,2-羰基迁移实现自由基1,3-双官能化,高效构建了一系列β-SF5-和β-CF3SF4-酮类化合物,部分产物展现出优异的抗癌活性。该工作创新性地将自由基迁移(RaM)机制与五氟硫基(SF5)官能化结合,提出 “SF5自由基加成 - 1,2 - 羰基迁移 - 氯原子转移” 的串联路径,一步实现多重键的组合去构筑C-S\C-C\C-Cl键。首次实现自由基介导的 1,2 - 羰基迁移策略与五氟硫基化反应的交叉融合,成功实现 β,γ- 不饱和酮的 1,3 - 双官能化,这一突破填补了不饱和酮化学领域的研究空白,也为复杂含氟分子的模块化合成提供了全新方法论;此外,通过溶剂效应(如 DCE 中的溶剂笼效应)和温度调控(35℃利于目标产物,-20℃则生成异构体),实现产物的高选择性合成;最后,合成的含 SF5化合物 5 展现出优于临床药物的抗癌活性,同时通过 DFT 计算与控制实验揭示反应机理,为同类反应设计提供理论框架,实现从合成方法到应用价值的闭环。

图1 背景介绍

图2 底物范围的考察
此外,该策略还适用于多种药物活性分子的后期官能团化修饰,证明其在复杂分子后期官能化中的价值。

图3 生物活性分子的后期修饰
为了进一步验证该反应的潜在应用价值,作者进行了放大实验。反应成功放大至6 mmol,以克级产量高选择性得到相应的产物。此外,作者对其进行了一系列转化,合成了多种高附加值的复杂化合物。其中,二羰基底物 3af 的衍生化在格氏加成、还原和拜耳 - 维利格氧化反应中表现出高的区域选择性,反应更倾向于远离 SF5基团的羰基。通过单晶 X 射线衍射分析发现,化合物 3af 中 CH 基团与五氟硫基上的氟原子之间存在显著的分子内 C–H···F 氢键,这种相互作用使 SF5基团更靠近相邻的羰基,起到酮保护基的作用,防止亲核攻击。此外,β 位的偕二甲基可能进一步增加羰基周围的空间位阻。

图4 产物的合成应用
最后,作者进行了自由基捕获试验、量子产率测定、异构体转化等实验进一步对机理进行验证,并提出了反应过程可能存在的机理。该反应的整体过程可分为三个关键步骤:自由基加成 - 羰基迁移 - 链传播的串联过程。DFT计算为反应机理提供了证据,解释了反应的选择性、溶剂效应和温度影响:该反应中 SF5自由基先与 β,γ- 不饱和酮的碳碳双键加成形成中间体 Int1,随后通过能垒为 11.3 kcal・mol-1的过渡态 TS2 发生 1,2 - 羰基迁移,生成更稳定的叔碳自由基 Int2;Int2 因具有更高的单占分子轨道(SOMO)能量和全局亲核性,更易从 SF5Cl 中夺取氯原子,通过能垒 6.6 kcal・mol-1的过渡态 TS3 生成目标产物并再生 SF5自由基,此路径比 Int1 直接氯代(过渡态 TS2-1,能垒 15.0 kcal・mol-1)更有利;同时,卤代溶剂可稳定 TS2 促进目标产物生成,非极性溶剂中过渡态能垒差异缩小导致选择性反转,低温时两种反应路径能垒接近,高温更利于羰基迁移,而增加 SF5Cl 浓度会促进 Int1 直接氯代降低选择性。

图5 反应可能存在的机理
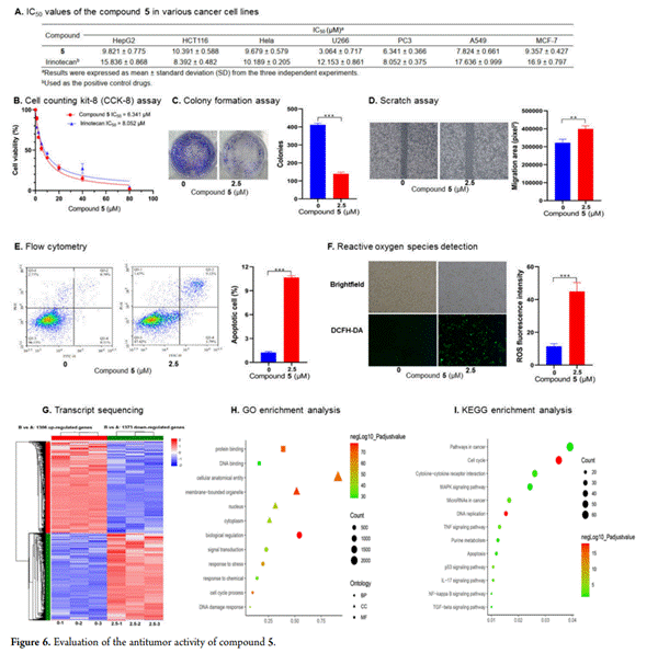
最后,化合物 5 在体外抗癌实验中表现出优异活性:对 U266 骨髓瘤细胞的 IC50值达3.06 μM,优于临床药物伊立替康;一系列的机制研究表明,该化合物具有潜在的抗肿瘤活性,这一发现为含 SF5基团的抗癌药物研发提供了重要线索。

图6 抗癌活性测试
综上所述,郭硕课题组发展了一种无需金属参与的光诱导反应,通过 β,γ- 不饱和酮的 1,2 - 羰基迁移实现自由基 1,3 - 双官能化,高效构建了一系列 β-SF5- 和 β-CF3SF4- 酮类化合物,部分产物展现出优异的抗癌活性,拓展了 SF5基团在药物化学中的应用前景。同时,DFT 计算与控制实验的结合不仅深入揭示了反应机理,还揭示了溶剂、温度对过渡态稳定性和中间体反应活性的调控规律,为反应条件优化和底物范围拓展提供了理性指导。
该研究受到国家自然科学基金(22261037)、内蒙古自治区杰出青年基金项目(2025JQ027)、内蒙古自治区“英才兴蒙”工程团队 (2025TEL05)以及内蒙古自治区中央引导地方项目(2023ZY0016)项目支持。